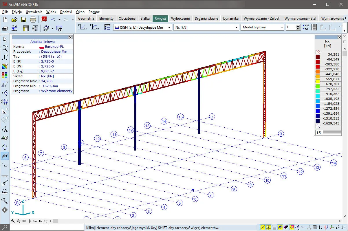
Hala stalowa, dwunawowa o funkcji magazynu buforowego oraz obudowy taśmociągów transportowych w cementowni Odra w Opolu. Rozpiętość statyczna nawy 26,65m, długość obiektu 90,01m i wysokość w okapie 21,10m. Z racji dużej wysokości obiektu wszystkie słupy zaprojektowano jako dwugałęziowe.










